
发布时间:2026-03-04分类:本馆公告责任者:财务科浏览: 次
目 录
第一部分:单位概况
第二部分:广西壮族自治区图书馆2026年单位预算情况说明
第三部分:名词解释
第四部分:广西壮族自治区图书馆2026年单位预算公开报表
一、单位收支总体情况表
二、单位收入总体情况表
三、单位支出总体情况表
四、财政拨款收支总体情况表
五、一般公共预算支出情况表
六、一般公共预算基本支出情况表
七、财政拨款“三公”经费、会议费和培训费支出情况表
八、政府性基金预算支出情况表
九、国有资本经营预算支出情况表
十、项目绩效目标公开表
十一、对下转移支付项目绩效目标公开表
第一部分:单位概况
一、单位主要职能
广西壮族自治区图书馆负责收集、整理、保存文献信息并提供查询、借阅及相关服务,开展社会教育,全年向社会公众免费开放,推动、引导、服务全民阅读。在保障公民基本文化权益,提高公民科学文化素质和社会文明程度,传承人类文明,坚定文化自信上发挥着重要作用。共有业务事项7项,其中行政辅助0项、公益服务7项、经营服务事项0项:
(一)信息资源保障体系建设:通过购买、征集、自建等方式,建设纸质文献与数字资源并重、地方文献和东盟文献为特色的馆藏信息资源保障体系。
(二)信息资源借阅服务:充分利用馆藏资源,免费向社会公众提供文献、阅读设备借阅以及数字资源访问、检索、下载服务。
(三)阅读推广服务:通过线上线下联动方式,面向读者推荐优秀书刊,举办读书会、讲座、培训、展览、赛事等活动。
(四)信息服务:为人大等立法部门以及人大代表、政协委员、党政机关提供各类信息与知识服务,编制专题信息产品。为国家机关制定法律、法规、政策和开展有关问题研究,提供文献信息和相关咨询服务。开展联合采购、联合编目、联合服务,实现文献信息的共建共享,促进文献信息的有效利用。
(五)古籍保护与利用:对馆藏古籍、珍贵文献进行抢救性修复,同时采用数字化、影印、缩微等技术加大古籍的整理、保存、研究力度。加强古籍宣传力度,传承发展中华优秀传统文化。统筹、协调、指导全区古籍保护单位开展工作。
(六)学术研究与交流合作:加强图书馆学研究,编辑出版专业图书和学术期刊;对市县公共图书馆进行业务指导;加强与学校图书馆、科研机构图书馆以及其他类型图书馆的交流与合作,推动开展联合服务。
(七)公共数字文化建设与服务:统筹协调全区各地公共图书馆开展公共数字文化建设,包括公共数字文化资源建设、公共数字文化服务网络完善、公共数字文化服务推广等,为群众提供“一站式”惠民数字文化服务。
二、机构设置情况
广西壮族自治区图书馆内设机构设置为:办公室、人事教育科、财务科、党群工作部、安全物业管理部、采编中心、中文图书借阅部、外文文献借阅部、报刊部、读者服务部、少儿部、阅读推广部、地方民族文献部、信息服务部、信息技术部、公共数字文化建设中心、图书馆科学研究中心。
第二部分:广西壮族自治区图书馆2026年单位预算情况说明
一、单位预算收支增减变化情况说明
我单位总收入8262.45万元(不含财政拨款上年未列支结转收支数),总收入较上年增加855.21万元,增长11.55%,收入包括:一般公共预算收入8252.62万元、政府性基金预算0万元、国有资本经营预算0万元、财政专户管理资金收入0万元、单位资金0万元、上年结转结余9.83万元。
我单位总支出8262.45万元(不含财政拨款上年未列支结转收支数),总支出较上年增加855.21万元,增长11.55%,支出包括:图书馆类科目支出6800.95万元、事业单位离退休支出类科目支出262.27万元、机关事业单位基本养老保险缴费支出类科目支出442.11万元、机关事业单位职业年金缴费支出类科目支出221.06万元、事业单位医疗类科目支出204.48万元、住房公积金类科目支出331.58万元。
单位收入支出变动的主要原因:一是人员基本工资调整及绩效工资总量提高,财政拨款相应增加;二是中央转移支付专项资金较2025年度有所增加;三是党团工青妇活动经费编进2026年预算。
二、单位预算收入总体情况说明
2026年我单位收入总预算8262.45万元(不含财政拨款上年未列支结转收支数),同比增加855.21万元,增长11.55%。其中:一般公共预算收入8252.62万元,同比增加1080.63万元,增长15.07%、政府性基金预算0万元、国有资本经营预算0万元、财政专户管理资金收入0万元、单位资金0万元、上年结转结余9.83万元,同比减少225.42万元,下降95.82%。
2026年收入预算总体增长的主要原因:一是人员基本工资调整及绩效工资总量提高,财政拨款相应增加;二是中央转移支付专项资金较2025年度有所增加;三是党团工青妇活动经费编进2026年预算。
三、单位预算支出总体情况说明
2026年我单位支出总预算8262.45万元(不含财政拨款上年未列支结转收支数),基本支出预算4858.66万元,占本年支出预算58.80%,同比增加390.17万元,增长8.73%;项目支出预算3403.79万元,占本年支出预算41.20%,同比增加465.04万元,增长15.82%。
(一)按支出功能分类科目划分,共分为6类,其中:
1.图书馆类科目支出6800.95万元,占本年支出预算82.31%,同比增加589.97万元,增长9.50%。
2.事业单位离退休支出类科目支出262.27万元,占本年支出预算3.18%,同比增加169万元,增长181.19%。
3.机关事业单位基本养老保险缴费支出类科目支出442.11万元,占本年支出预算5.36%,同比增加35.48万元,增长8.73%。
4.机关事业单位职业年金缴费支出类科目支出221.06万元,占本年支出预算2.68%,同比增加17.74万元,增长8.73%。
5.事业单位医疗类科目支出204.48万元,占本年支出预算2.48%,同比增加16.41万元,增长8.73%。
6.住房公积金类科目支出331.58万元,占本年支出预算4.02%,同比增加26.61万元,增长8.73%。
(二)按支出结构分类划分,分为基本支出预算和项目支出预算。
1.基本支出预算。
基本支出预算4858.66万元,占本年支出预算58.80%,同比增加390.17万元,增长8.73%。其中:
人员经费预算4443.76万元,占基本支出预算91.46%。其中:工资福利支出预算4043.33万元,占基本支出预算83.22%;对个人和家庭的补助预算400.43万元,占基本支出预算8.24%。
公用经费(商品和服务支出)预算414.90万元,占基本支出预算8.54%,同比增加59.45万元,增长16.73%。其中:其他商品和服务支出科目预算165.28万元,占公用经费预算39.84%,具体支出用途:一是食堂运转经费76.80万元;二是离退休公用支出19.96万元;三是定额商品和服务支出—其他商品和服务支出19.80万元;四是残疾人保障金24.72万元;五是党团工青妇活动经费24万元。
基本支出变动的原因说明:定额商品和服务支出—福利费编进定额商品和服务支出—其他商品和服务支出,残疾人保障金及党团工青妇活动经费编进2026年预算。
2.项目支出预算。
项目支出预算3403.79万元,占本年支出预算41.20%,同比增加465.04万元,增长15.82%。
项目支出变动原因说明:中央转移支付专项资金较2025年度有所增加。
四、政府性基金预算支出情况说明
我单位2026年无政府基金预算支出。
五、国有资本经营预算支出情况说明
我单位2026年无国有资本经营预算支出。
六、一般公共预算“三公”经费支出情况说明
我单位2026年一般公共预算安排的“三公”经费支出预算7.9万元,同口径比2025年减少0.39万元,下降4.7%,具体如下:
(一)因公出国(境)费2026年预算安排0万元,未安排因公出国(境)经费。
(二)公务用车购置及运行费2026年预算安排5.7万元,比上年减少0.39万元,下降6.4%,其中:
公务用车购置费2026年预算安排0万元,未安排公务用车购置费;
公务用车运行维护费2026年预算安排5.7万元,比上年减少0.39万元,下降6.4%,减少的主要原因是贯彻落实过紧日子要求,厉行节约。
(三)公务接待费2026年预算安排2.2万元,与上年保持一致。
七、机关运行经费安排情况说明
我单位事业单位运行经费主要包括办公费、印刷费、手续费、水费、电费、差旅费、邮电费、维修(护)费、会议费、培训费、公务接待费、劳务费、委托业务费、工会经费、公务用车运行维护费、其他交通费用、其他商品和服务支出,合计414.90万元,较上年增加59.45万元,增长16.73%,增长的主要原因是:一是残疾人保障金经费、党团工青妇活动经费编进2026年基本支出-公用经费预算;二是由于基本工资调标人员经费增加,工会经费计提相应增加。
八、政府采购预算安排情况说明
2026年政府采购预算2268.16万元,同比增加354.32万元,增长18.51%,增长的主要原因是:中央转移支付专项资金较2025年度有所增加。政府集中采购预算679.16万元,占政府采购预算29.94%,同比增加69.97万元,增长11.49%;分散采购预算1589.00万元,占政府采购预算70.06%,同比增加284.35万元,增长21.8%。
货物采购197.57万元,占政府采购预算8.71%;工程采购0万元,占政府采购预算0%;服务采购2070.58万元,占政府采购预算91.29%;工程采购0万元,占政府采购预算0%。
采购限额标准以上,200万元以下的货物和服务采购项目、400万元以下的工程采购项目,适宜由中小企业提供的采购预算311万元,面向中小企业预留金额311万元;超过200万元的货物和服务采购项目、超过400万元的工程采购项目中适宜由中小企业提供的采购预算972万元,预留291.6万元专门面向中小企业采购,其中:预留174.96万元面向小微企业采购。
九、国有资产占用情况说明
(一)办公用房:广西壮族自治区图书馆(业务用房)占地面积29070.14平方米,总建筑面积54629.38平方米,现使用办公用房总建筑面积 2852.57平方米。
(二)单位编制内车辆实有数3辆。车辆用途为:一般业务用车3辆。
十、预算项目绩效目标情况说明
(一)我单位2026年所有项目支出全面实施绩效目标管理,涉及自治区本级项目13个,预算资金3403.79万元。绩效目标情况详见报表。
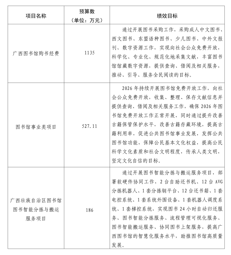
(二)重点项目预算绩效目标说明。

第三部分:名词解释
一、财政拨款收入:指自治区财政部门当年拨付的资金。
二、事业收入:指事业单位开展专业业务活动及辅助活动所取得的收入。
三、经营收入:指事业单位在专业业务活动及其辅助活动之外开展非独立核算经营活动取得的收入。
四、其他收入:指除上述“财政拨款收入”、“事业收入”、“经营收入”等以外的收入。
五、用事业基金弥补收支差额指事业单位在当年的“财政拨款收入”、“事业收入”、“经营收入”、“其他收入”不足以安排当年支出的情况下,使用以前年度积累的事业基金(事业单位当年收支相抵后按国家规定提取、用于弥补以后年度收支差额的基金)弥补本年度收支缺口的资金。
六、年初结转和结余:指以前年度尚未完成、结转到本年按有关规定继续使用的资金。
七、结余分配:指事业单位按规定提取的职工福利基金、事业基金和缴纳的所得税,以及建设单位按规定应交回的基本建设竣工项目结余资金。
八、年末结转和结余:指本年度或以前年度预算安排、因客观条件发生变化无法按原计划实施,需要延迟到以后年度按有关规定继续使用的资金。
九、基本支出:指为保障机构正常运转、完成日常工作任务而发生的人员支出和公用支出。
十、项目支出:指在基本支出之外为完成特定行政任务和事业发展目标所发生的支出。
十一、经营支出:指事业单位在专业业务活动及其辅助活动之外开展非独立核算经营活动发生的支出。
十二、“三公”经费:纳入自治区财政预决算管理的“三公”经费,是指自治区本级各部门用财政拨款安排的因公出国(境)费、公务用车购置及运行费和公务接待费。其中:因公出国(境)费反映单位公务出国(境)的国际旅费、国外城市间交通费、住宿费、伙食费、培训费、公杂费等支出;公务用车购置及运行费反映单位公务用车车辆购置支出(含车辆购置税)及租用费、燃料费、维修费、过路过桥费、保险费、安全奖励费用等支出;公务接待费反映单位按规定开支的各类公务接待(含外宾接待)支出。
十三、事业单位相关运行经费:为保障事业单位运行用于购买货物和服务的各项资金,包括办公及印刷费、邮电费、差旅费、会议费、日常维修费、专用材料及一般设备购置费、办公用房水电费、办公用房取暖费、办公用房物业管理费、公务用车运行维护费以及其他费用。
第四部分:广西壮族自治区图书馆2026年预算公开报表
一、单位收支总体情况表(预算公开01表)
二、单位收入总体情况表(预算公开02表)
三、单位支出总体情况表(预算公开03表)
四、财政拨款收支总体情况表(预算公开04表)
五、一般公共预算支出情况表(预算公开05表)
六、一般公共预算基本支出情况表(预算公开06表)
七、财政拨款“三公”经费、会议费和培训费支出情况表(预算公开07表)
八、政府性基金预算支出情况表(预算公开08表)
九、国有资本经营预算支出情况表(预算公开09表)
十、项目绩效目标公开表(预算公开10表)
十一、对下转移支付项目绩效目标公开表(预算公开11表)
上述报表详见附件。